Ticker

6/recent/ticker-posts

Advertisement

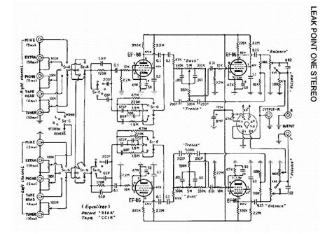
PDF Leak Point Amplifier Repair Manual

Presently you are looking for an Leak Point Amplifier Repair Manual example that we provide here inside some type of document formats such as PDF, Doc, Power Point, and also images that will make it simpler for you to create an Leak Point Amplifier Repair Manual yourself. For a better look, you may open several examples below. Each of the examples about Leak Point Amplifier Repair Manual on this website, we get from a number of sources so you could create a better record of your own.

When the search you get here does not match up what you are searching for, please utilize the research feature that we possess provided here. You will be free to download something that we provide here, investment decision you won't cost you the particular slightest.

DOWNLOAD HERE

Everyone knows that reading Leak Point Amplifier Repair Manual is helpful, because we can easily get information from the reading materials. Technology has developed, and reading Leak Point Amplifier Repair Manual books might be easier and much easier. We could read books on the mobile, tablets and Kindle, etc. Hence, there are several books being received by PDF format.

Several websites for downloading free PDF books to acquire as much knowledge as you would like. Nowadays everybody, young and older, should familiarize themselves together with the growing eBook market. Ebooks and eBook viewers provide substantial benefits more than traditional reading. Ebooks reduce down on the employ of paper, as advocated by environmental enthusiasts. Presently there are no fixed timings for study. There will be no question of waiting-time for new editions. Presently there is no transportation to the eBook shop. The particular books in a eBook go shopping can be downloaded instantly, sometimes for free, sometimes for a fee.

Not just that, the online edition of books are typically less expensive, because publication homes save on their print plus paper machinery, the benefits of which are given to to customers. Further, the particular reach of the eBook shop is immense, permitting someone living in Quotes to source out to a publication house inside Chicago. The newest craze in the online eBook world is exactly what are referred to as eBook libraries, or eBook packages. An eBook package is something unusual. This consists of a big number of ebooks bundled up together that are not necessarily readily available at one individual place. So instead of hunting down and buying, say 100 literary timeless classics, you can purchase an eBook package which contains all these kinds of ebooks bundled together. These types of eBook libraries typically offer you a substantial savings, plus are usually offered inside a variety of formats to fit your brand of eBook reader. Large companies, such since Amazon or Barnes as well as Noble, tend to not necessarily carry these eBook libraries. If you want to purchase one of these libraries, you will have to search out independent eBook stores. These independent eBook stores typically package the eBook libraries by genre, plus have a lot of genres.